Smartphone-based real-time object recognition architecture for portable and constrained systems

Authors

Ignacio Martinez-Alpiste, Gelayol Golcarenarenji, Qi Wang, Jose M. Alcaraz-Calero


Journal journal of Real-Time Image Processing
Impact Factor 2.358
Number of pages 13
Early online date September 2021
Original language English

Abstract

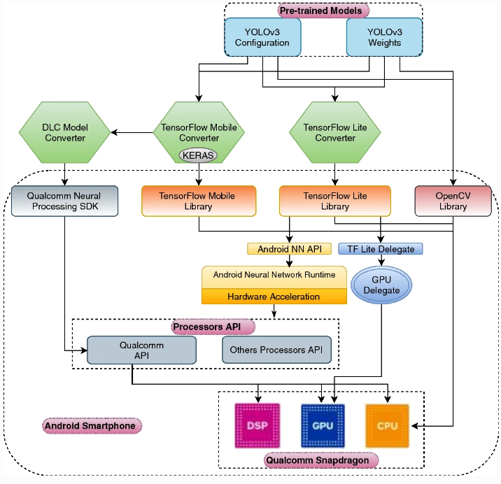
Machine learning algorithms based on convolutional neural networks (CNNs) have recently been explored in a myriad of object detection applications. Nonetheless, many devices with limited computation resources and strict power consumption constraints are not suitable to run such algorithms designed for high-performance computers. Hence, a novel smartphone-based architecture intended for portable and constrained systems is designed and implemented to run CNN-based object recognition in real time and with high efficiency. The system is designed and optimised by leveraging the integration of the best of its kind from the state-of-the-art machine learning platforms including OpenCV, TensorFlow Lite, and Qualcomm Snapdragon informed by empirical testing and evaluation of each candidate framework in a comparable scenario with a high demanding neural network. The final system has been prototyped combining the strengths from these frameworks and led to a new machine learning-based object recognition execution environment embedded in a smartphone with advantageous performance compared with the previous frameworks.


DOI: 10.1007/s11554-021-01164-1